前处理技术一直在表面工程行业中占据着重要的地位,随着国家对环境保护力度的不断加强,相关前处理技术也不断改进升级,国内涌现出众多可以与外资化学巨头相媲美的环保技术。
于是,在持续探究“环保”命题的同时,前处理技术如何与后段的技术链接,参与到日新月异的科技创新中,拓宽应用到更广泛更高端的领域,变成了我们需要思考的方向。带着这个问题,我们采访到了三孚新科前后处理研究室的刘宁华主任。
01
升级与迭代
更环保更前沿的前处理技术
Question1:
一直以来,前处理流程是影响后续工序质量的关键。但是它同时也存在着能耗高、污染较严重、废水处理较困难等一系列问题。随着科技不断进步和环保要求不断提高,更环保的前处理工艺也在不断发展。前处理领域未来还有哪些类型的环保类产品值得关注?
刘宁华:近年来“铝合金、镁合金”前处理系列技术及产品在行业内备受关注。铝镁合金等基材,由于具有外观多样化、密度小、装饰性强、低电阻等等诸多特性,被广泛应用于交通建筑、航空航天、装备制造、家装涂料和电子通信等领域。
然而这类金属容易发生氧化,缺乏耐磨性,需要对其进行表面处理以提高其应用能力。且由于环保政策及市场发展趋势的要求,前处理技术也在往无磷、无氟以及无任何有毒重金属、无强酸的绿色化方向不断突破。
02
开放与合作
新科技应用及国产替代
Question2:
随着现代制造业上中下游科技创新成果不断涌现,在提高研发能力构建自身的护城河的同时,三孚研究院也始终保持开放、合作共赢的理念,积极与各大高校、研究院及行业内头部客户开展研发合作。在高科技领域,前处理产品有哪些新的应用方向与挑战?是否可分享一些咱们科室的前沿技术研发成果?
刘宁华:在2022年,我们与国内头部企业共同启动了一项玻璃清洗技术合作开发项目。当时这个项目是因为对方研发的一个新产品在玻璃清洗技术上面遇到了瓶颈,也是在这个契机下,我们双方达成了联合研发的项目合作。经过8个月的研发和测试,完成了这一款适应于超低反射率玻璃的清洗剂,最终这项技术打破了行业壁垒,解决了行业关键瓶颈难题,并顺利完成项目验收。
清洗后样品表面需满足以下条件:
经过21560次摩擦试验后,对反射率基本无影响
玻璃外观检验条件下,清洗过程不产生其它外观不良
Question3:
在全球经济衰退、贸易形势变化的国际环境下,发达国家的技术“卡脖子”对我国高端制造业发展带来重重阻力,国产替代成为迫在眉睫的需求。国产替代一直是三孚新科的研发发力方向,可以麻烦您举一个例子,向大家介绍一下前后处理室在这方面的项目及产业化进度吗?
刘宁华:镀锡板(马口铁)产品主要应用于奶粉、饮料、罐头等食品包装行业及军工、仪表、电器等行业,关系到国计民生。国内高速电镀锡生产线,目前主要为德国西马克以及日本新日铁生产的镀锡机组,最高带速分别是600 m/min和450 m/min。然而,马口铁电镀锡生产的关键化学品,被美国化学巨头独家垄断。因此亟需研发具有自主知识产权的相关产品, 突破国外技术壁垒!
“高速镀锡技术及专用化学品”是由三孚新科与哈尔滨工业大学李宁教授团队共同研发,目前已在国内大型马口铁制造客户线上试产,朝着产业化的目标推进,以技术打破外资“卡脖子”局面。
前后处理研究室研发的脱脂剂等高速镀锡专用前处理系列产品,客户反馈性能稳定,清洗效果良好。对比同类竞品,COD更低,更具环保优势。
Question4:
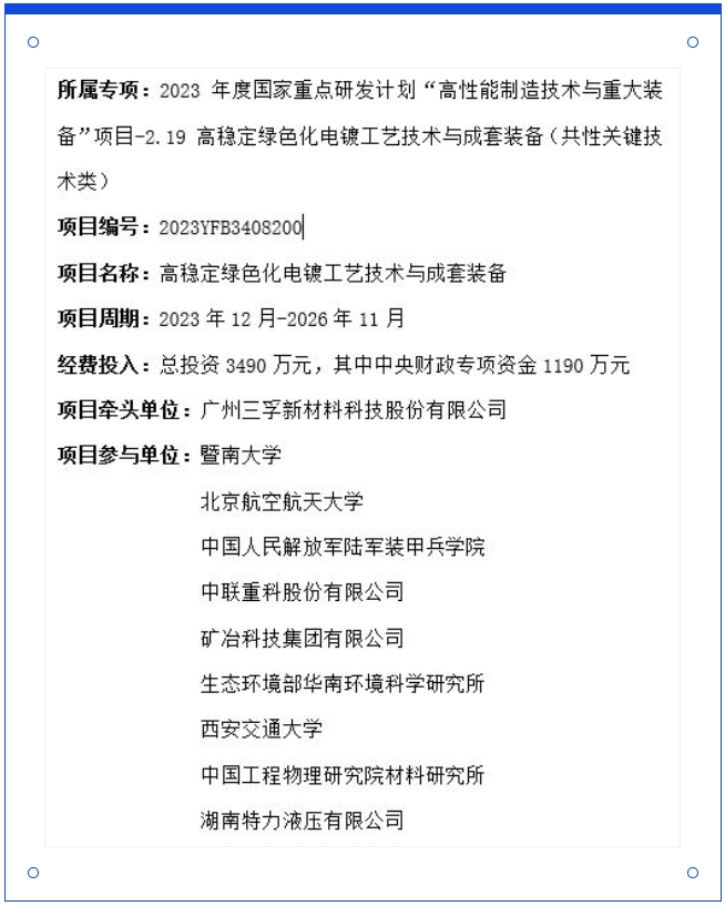
国家一直鼓励产业链上下游协同发展,强化产业技术跨域跨界深度融合,最近三孚作为项目牵头和主申报单位,开始承担国家重点研发计划“高稳定绿色化电镀工艺技术与成套装备”项目,请您为我们介绍一下这个项目。
刘宁华:今年,三孚新科作为主要牵头单位承担2023年度国家重点研发计划“高性能制造技术与重大装备”项目,前后处理研究室将作为主力军参与其中。
项目主要按照“绿色设计-镀液净化-回收循环-装备集成-工程应用”的技术路线,开发出高稳定绿色化电镀工艺技术与成套设备,解决镀液杂质原位分离和镀层制备稳定性、电镀出水金属离子在线原位分离纯化、高通量产水和装备高度集成化等关键问题,通过装备设计集成、材料开发、工艺优化、验证评价,实现大型工程机械装备液压件、销轴等关键零部件上工程化示范应用,解决电镀行业的清洁生产、节能减排与绿色低碳,传统电镀行业的高污染、高能耗等痛点问题。
03
突破与创新
工艺攻克及产品研发
Question5:
三孚研究院也在不断针对新工艺技术进行攻克及产品研发,可以请您简单介绍下目前前后处理研究室在后处理板块,有哪些比较让人瞩目的课题?
刘宁华:前后处理研究室正计划针对“离子液体电镀”、 “水性涂料”、“阻燃材料”等新工艺开展技术攻克及产品研发。
a. 离子液体电镀
这项技术是一项“变革型”的绿色电镀技术,主要特点是无水、无氧,用于钕铁硼、镁铝等活泼金属的电镀,广泛应用于新能源汽车、航空紧固件等关键零部件。且在实现电镀过程废水、废气的零排放、离子液体循环使用的绿色环保前提下,在效率、成本、维护等方面也具有特殊的优势。
b. 水性涂料
主要侧重于环保型高防腐水性涂料及金属保护涂层(direct-on-metal)的开发,以低VOC、高耐腐蚀性为研发主线,主要应用于3C等电子通讯行业。
c. 水性体系高效的添加型阻燃剂
含磷量高、阻燃性能优良,耐水解性能优异,稳定性佳,可在水性体系实现良好的分散性。具有较低的粘度,操作性能优异;高效的阻燃能力,使其在低添加量的情况下,便可达到较好的阻燃效果,在减少对聚合物干膜影响的同时实现成本的降低。可广泛应用于户外制品的阻燃防护,如帐篷,烤棚及汽车、高铁、飞机内饰件制品等。
绿色发展与科技创新是大势所趋,面向未来,前后处理新技术的发展及应用有着广阔的空间。作为表面工程行业的技术创新引领者,三孚新科未来将始终秉持“开放与合作”的战略,积极与更多高校、企业之间展开技术交流及合作,促进上下游技术升级及跨界创新,加速表面工程技术的研发成果产业化进程。